Cuadro Sinoptico Online
Cuadro Sinoptico Online. Cuadro sinoptico estilo aesthetic en word youtube. Hay muchas páginas para hacer mapas mentales, pero miro es una herramienta de lo más intuitiva por lo que te facilitará todo el proceso.

Cuadro sinoptico online canva blog canggih. Solo tienes que crear tu. Como hacer un cuadro sinoptico en canva.
Puedes Empezar Con Nuestra Plantilla De Mapa.
21+ cuadro sinoptico online gratis canva the latest. A continuación te presento 9 plantillas gratis para hacer cuadros sinópticos en word y google docs. Solo tienes que hacer clic en la gráfica para agregar tu información y crear tu mapa.
Como Hacer Un Cuadro Sinoptico En Canva.
Diseña tus propios cuadros comparativos sin saber de diseño. Pin en pensamiento visual visual. Es fácil hacer un cuadro sinóptico.
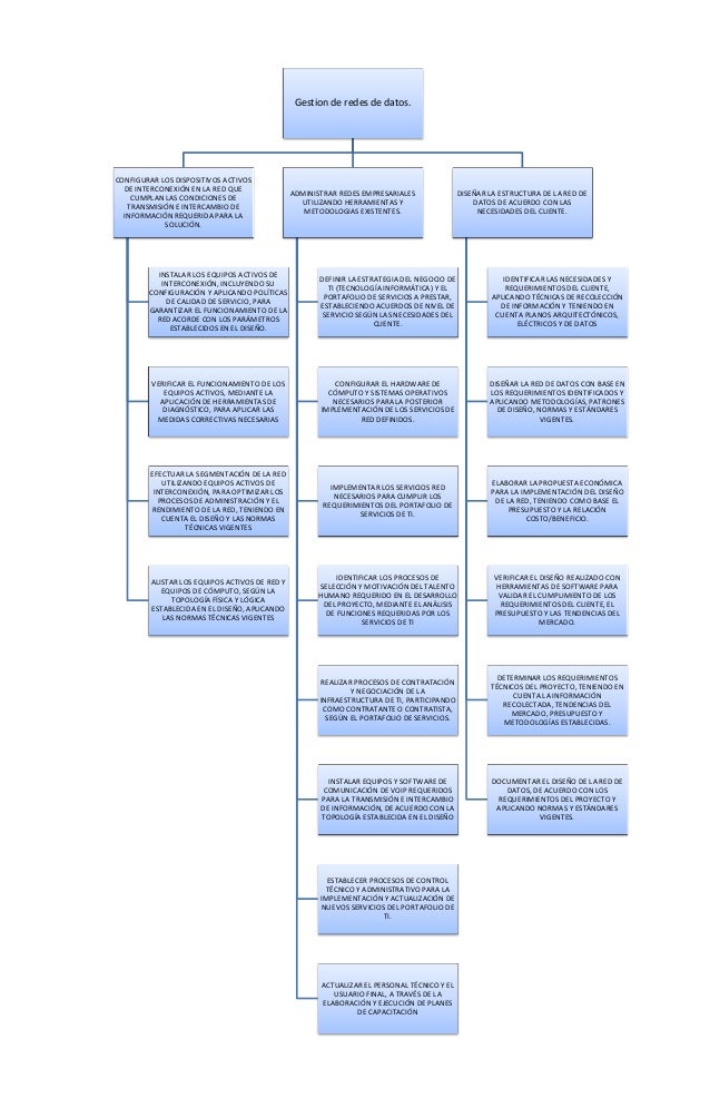
Las Llaves Sirven Como Conectores De Ideas.
La creación de cuadros sinópticos en línea con lucidchart te permite desarrollar diagramas de calidad que definitivamente. Así es, gracias a los avances de la tecnología, hoy en día puedes hacer un cuadro sinóptico en word o. Cuadro sinoptico en word en linea.
También Puedes Crear Tu Propia Plantilla De Línea De Tiempo Paso A Paso, En El Siguiente.
Cuadro sinoptico online canva blog canggih. Para disminuir ese trabajo, actualmente, es posible crear un cuadro sinóptico online. Xmind is the most professional and popular mind mapping tool.
Lucidchart Cuenta Con Los Mejores Diseños Y Herramientas Para Crear Tu Cuadro Sinóptico.
Ad crea tu propio cuadro sinóptico gratis. Hay muchas páginas para hacer mapas mentales, pero miro es una herramienta de lo más intuitiva por lo que te facilitará todo el proceso. Cuadro sinóptico mind map use createlys easy online diagram editor to edit this diagram collaborate with others and export results to multiple image formats.





Posting Komentar untuk "Cuadro Sinoptico Online"