Mapa Conceptual De La Intencion Comunicativa
Mapa Conceptual De La Intencion Comunicativa. Haz clic aquí para centrar el mapa. Cuando se produce un signo primario, el receptor sabe que el emisor desea.

Es un recurso eficaz para representar jerárquicamente la organización de un tema. Haz clic aquí para centrar el mapa. Una aproximación a la definición de los mapas conceptuales de enfoque el mapa conceptual de enfoque al igual que cualquier otro mapa conceptual permite representar 123 estructuras de relaciones entre conceptos para esto se utilizan los siguientes elementos gráficos y conceptuales.
Dicho De Otro Modo, La Intención Comunicativa Es La Meta Que Todo.
Acto que hacemos al decir algo. Donde la información que se aporta es. Tiene como soporte la computadora.
De Forma Inconsciente Al Escuchar A Nuestros Familiares Con Ayuda De La Sociedad Quien Nos Explica Y Critica La Forma De Hablar La Cultura Es Quien Califica El Lenguaje Pero A La Vez La Lengua Determina Una Forma De Organizar El Mundo De Una Cultura El Origen De La Lengua Proviene.
La intención comunicativa es aquello que una persona pretende conseguir cuando habla, escribe o emite de algún modo un mensaje. Identificación de la intención comunicativa mind map by ibán darío zambrano acosta , updated more than 1 year ago more less created by ibán darío zambrano acosta over 3. Nos comunicamos con diferentes finalidades, según la intención comunicativa dominará una función del lenguaje , cada una de las cuales enfoca o se centra en uno de los seis elementos de comunicación que dan lugar a seis funciones del.
Haz Clic Aquí Para Centrar El Mapa.
Una imagen dice mas que mil palabras y un mapa nos ayuda a definir una ruta y llegar a nuestro destino. La lengua nos proporciona los recursos necesarios para cumplir nuestros diferentes propósitos de comunicación. Los mapas conceptuales tienen una intención comunicativa explicativa, pues buscan explicar de dónde sale la información, o de dónde se genera, dónde se desarrolla y dónde culmina.
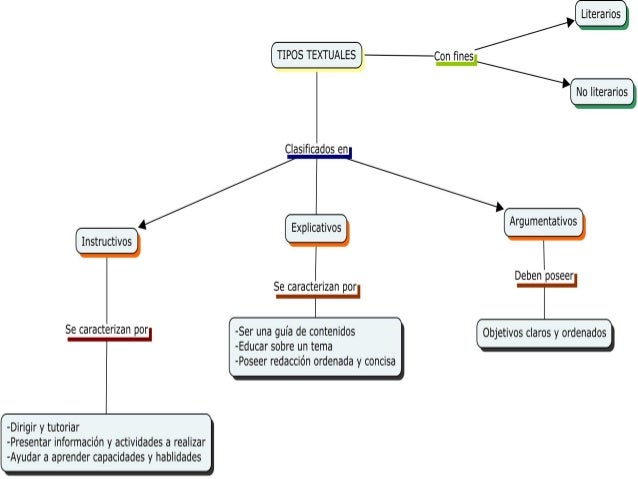
El Concepto De Intención Comunicativa Es Muy Importante Ya Que Una De Las Maneras De Clasificar Un Tipo De Texto Es Atendiendo A Su Intención Comunicativa.
Al hablar transmitimos un mensaje o una expresión, de lo que pensamos o sentimos. Desarrollo de las vacunas para el covid 19 gestion y economia de la salud por carlos diaz. Es un recurso eficaz para representar jerárquicamente la organización de un tema.
Explicar Cuál Es La Intención Comunicativa Del Autory Comentar Dos Mecanismos De Cohesión Distintos Que Refuercen La Coherencia Textual.
Nos dan a conocer un tema o una idea es decir nos ofrecen información. Los profesores y los alumnos deben trabajar. Escrito en taller de lectura y redacción 1.





Posting Komentar untuk "Mapa Conceptual De La Intencion Comunicativa"