Teoria Contable Mapa Conceptual
Teoria Contable Mapa Conceptual. Mapa conceptual de la contabilidad. Mapa conceptual teoria contable la utilización de la moneda fue importante para el desarrollo de la contabilidad ya que no cabía una evolución semejante en una economía de trueque.

Single post dabusund romanticismo literatura romanticismo romanticismo literario. Conceptuales de la contabilidad 1. Introducción el objetivo de esta evidencia de aprendizaje es elaborar un mapa conceptual sobre los elementos de la contabilidad general;
Unidades Tecnologicas De Santander Virtual Tecnologia De Contabilidad Y Finanzas Noviembre 2021 Introducciòn.
Total preguntas en la prueba ecaes 2011: Los libros contables, el ciclo contable. Año 6000 ac existencia de actividad contable.
Modelo De Flujo Circular Coste De Oportunidad Y La Ventaja Absoluta Y Comparativa Teoria De La Demana Y Teoria.
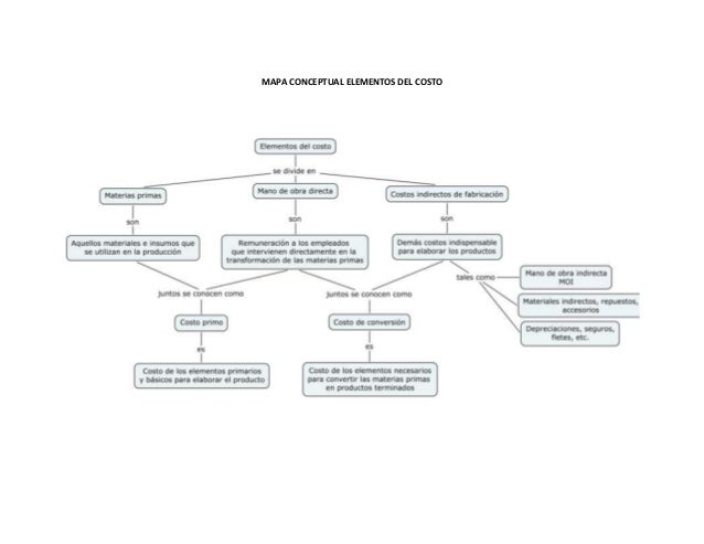
Marco conceptual 2 información contable acerca de las relaciones entre la entidad y su medio ambiente medio ambiente entorno vital todos los outputs ambientales fuente: Oleh fdedfredf januari 09, 2022 posting komentar easily export it in png svg pdf or jpeg image formats for presentations publishing and printouts. Mapa conceptual elementos de contabilidad general alumno:
Baca Selengkapnya Teoria Contable Mapa Conceptual.
Mapa conceptual de los tipos de conocimiento ya te hablamos acerca de los tipos de mapas conceptuales tipos de investigación y tipos de energía ahora te suministraremos información acerca de los tipos de conocimiento que existen o han sido descubiertos o desarrollados por el ser humano a lo. En los últimos años se ha generalizado el uso de las aulas virtuales en las universidades presenciales si bien el mismo. Escuelas doctrinales en contabilidad 3.
Tcnica Contable 7 Índice 4.
En 1951, se creo el instituto nacional de contadores públicos. (american accounting association) se tiene que la teoría contable es un conjunto cohesivo de proposiciones conceptuales hipotéticas y pragmáticas que explican y orientan la acción del contador en la identificación, medición y comunicación de información económica es. Mapa conceptual teoria contable la utilización de la moneda fue importante para el desarrollo de la contabilidad ya que no cabía una evolución semejante en una economía de trueque.
Los Usuarios De Dispositivos Táctiles Pueden Explorar Tocando La Pantalla O Haciendo Gestos De Deslizamiento.
Relaciona a su izquierda activos y gastos y a su derecha patrimonio e ingresos y cuentas del pasivo. Mapas conceptuales sobre el tema de la partida doble realizados por los integrantes de isc en la materia de contabilidad financiera. 12 1.4 ecuación básica en la contabilidad 17





Posting Komentar untuk "Teoria Contable Mapa Conceptual"