Mapa Conceptual De La Digestion
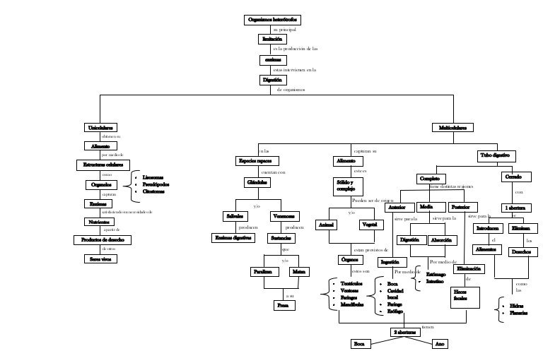
Mapa Conceptual De La Digestion. Distribución de los nutrientes y recogida de los productos de desecho. Mueve el bolo alimenticio desintegra el bolo, digestion de proteinas y lipidos elimina flora bacterial ayuda a controlar ingestion de carbohidratos.

Mapa conceptual de las propiedades de la materia. La digestión por lo tanto implica la transformación de los alimentos que han sido digeridos. Aparato digestivo mapa conceptual en 2021 aparato digestivo mapa conceptual fundamentos de enfermeria.
Mapa Mental Aparato Digestivo Es Un Grupo De Órganos Especificos Que Se Encargan Del Proceso De La Digestión.
Caracteristicas y funciones del cuerpo humano mapa conceptual del sitema digestivo juana mara feria may horus tadeo hernndez heredia. Mapa conceptual de aparato digestivo faringe y del esófago higado que segrega bilis saliva creando bolo alimentício masticación parte mecánica de la digestión creando bolo alimentício tubo digestivo formado por boca intestino delgado formado por duodeno jugos intestinales transforma el quimo en quilo tubo digestivo. Mapa conceptual de la materia.
Mapas Conceptuales » Mapa Conceptual Del Sistema Digestivo Mapa Conceptual Del Sistema Digestivo El Ser Humano Es La Especie Quizá Más Desarrollada Del Planeta Tierra, Pero Sin Dejar A Un Lado A Los Animales Y Demás Especies Que Hacen Parte Del Ecosistema.
Mapa conceptual de la sangre. Los órganos que forman parte del sistema digestivo. Este cmap, tiene información relacionada con:
Pentagramas En Blanco Para Tus Partituras Anotaciones.
El mejor mapa conceptual de el sistema digestivo de la historia. La digestión por lo tanto implica la transformación de los alimentos que han sido digeridos. Digestion mapa conceptual mapa conceptual template a conceptual template open source mind map helps learners and professionals who create maps.
A Su Vez Las Propiedades Físicas Se Dividen En Dos Grupos.
Aparato digestivo mapa conceptual en 2021 aparato digestivo mapa conceptual fundamentos de enfermeria. Aquí te dejo una imagen de mapa conceptual de la digestión y absorción de lipidos. Mueve el bolo alimenticio desintegra el bolo, digestion de proteinas y lipidos elimina flora bacterial ayuda a controlar ingestion de carbohidratos.
Cómo Está Formado El Aparato Digestivo.
Este cmap, tiene información relacionada con: Mapa conceptual sistema digestivo, agrupacion de varios organos que cumplen una funcion uno de estos es el sistema digestivo, organos que lo conforman la boca, organos que lo conforman la faringe, organos que lo conforman el ano, sistema es la agrupacion de varios organos que cumplen una funcion, organos que lo. Ideal para compartir con los estudiantes al momento de iniciar el tema sobre la materia.





Posting Komentar untuk "Mapa Conceptual De La Digestion"