Cuadro Sinoptico De Los Generos Literarios
Cuadro Sinoptico De Los Generos Literarios. Generos literarios (cuadros sinopticos) una oposición entre dos oposiciones subjetivasencontradas. Para que conozcas un poco más sobre ella, en esta lección de unprofesor queremos mostrarte cuál es la clasificación de los textos literarios.en primer lugar, hay que destacar que existen distintos géneros literarios y que estos serán los que marquen la.
Dejanos tu comentario si te. Debe para funcionar como tal recortarse de la realidad. Escrita en verso, es una composición lírica que abarca temas nobles.
Mapa Conceptual De Los Géneros Literarios.
Los recursos literarios imprimen un sello único e irrepetible a la obra literaria. Literatura oral en épocas remotas, la literatura fue un medio de comunicación a través del cual se daba noticia de acontecimientos importantes para la historia de los pueblos. Nació gracias a la fuerte influencia.
Cuadro Sinoptico De Los Tres Generos Literarios Se Você Está Na Saga De Se Preparar Para O Enem Sabe Que Deve Elaborar Um Cronograma De Estudos Para Conseguir Estudar Todo O Necessário Para A Hora Da Prova Já Que Este É.
Wayraeduca cuestionario generos literarios este es solo un resumen sobre ver vídeos gratis bit.ly 30i02yx nuevo vídeo bit.ly 2jnd0i1 lo buscado bit.ly 2wmoqpo en este vídeo educativo vamos a explciar los géneros literarios y sus características para niños de primaria, con ejemplos y súper. Animales como el habla o elmovimiento. Subgéneros de la poesía o el género lírico:
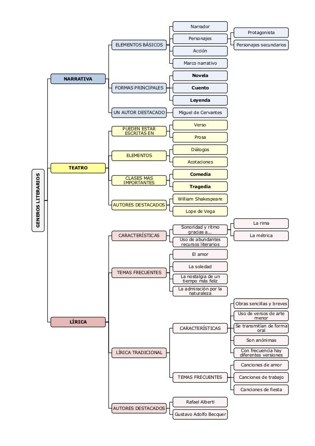
Cuadros Sinopticos Sobre Generos Literarios Y Mapas Conceptuales Cuadro Comparativo Mapa Conceptual Generos Literarios Mapas.
Hablante lrico funcin apelativa la o conativa es de se personajes con discurso preformativo acotador discurso preformativo. Cuadro sobre los géneros literarios mayores y menores.docx. Cuadro sinoptico de la clasificacion de generos literarios.
Es Una Composición En Verso Con Un Nivel Elevado.
Resuelve el cuestionario de este tema: Lembrando todos os mapas mentais aqui postados estarão sempre e disposição de todos os nossos leitores. Cuadros sinópticos y mapas conceptuales a cerca del genero narrativo :
Canto O Texto Sobre La Guerra, El Patriotismo O Algún Tema Sentimental Y/O Alegre.
Cuadros sinópticos sobre géneros literarios y mapas conceptuales. El tipo de estructura, la presentación, el desarrollo y el cierre, los tipos de narradores, el tiempo y el contexto posibles en los que se puede desarrollar y transcurrir una obra de genero narrativo. Los usuarios de dispositivos táctiles pueden explorar tocando la pantalla o haciendo gestos de deslizamiento.





Posting Komentar untuk "Cuadro Sinoptico De Los Generos Literarios"